If you're a The Rieview newsletter subscriber, you've already received your breach notification flowchart copy.
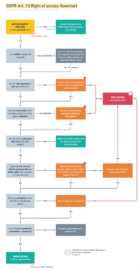
As a special thanks for trusting me with your email and sticking with me, I'd like to share my newest flowchart (v1.5), for the Right of access (v1.3 was shared on LinkedIn).
Grab your copy here:
Here's a preview:

PS: The flowchart is part of my DPO Hub Right of access topic page (this link and the others below only works for signed-in subscribers). We're a fun and dedicated group of people from 33 countries, representing 40 nationalities, and would love to have you with us!
Join our growing global community - read more and sign up here.
Further below is a sneak peek at some DPO Hub content; what I call a 'topic page':
Why topic pages
Over the years, I've collected vast amounts of GDPR-related information and resources, from case-law (CJEU and national), EDPB and WP29 documents, DPA decisions and all kinds of books, articles, whitepapers, podcasts etc.
When I discovered Obsidian last year, I started collating the best resources there, like all 269 CJEU rulings dating back to 1969!

My biggest challenge earlier was to find that one piece of relevant information I knew I had seen or saved somewhere... which PowerPoint presentation, WP29 Opinion, EDPB Guidelines or CJEU rulings was it. 🤷🏻♀️
From folder-mania and bookmarks bonanza. LinkedIn saved posts list that's impossible to navigate... Of course, we can't remember everything we save, so the one key skill we must develop, is how to retrieve data; find it again.
Obsidian has been a gamechanger for how I process and retrieve information, along with some other nifty tools.
It's not complete, and far from perfect. But I hope that by sharing my knowledge with you in these topic pages, we can all continue to grow and work more effectively. More on this later.
Excerpts from the DPO Hub 29 July 2024 - 'topic page' for the Right of access:
Change log & coming up:
- 🗓️ Next up: C-154/21 Österreichische Post (recipients) 12 Jan 2023
- 19 July: Guidelines 1/2022 Right of access 1-pager, complete with key insights and must-knows vs. nice-to-knows
- 17 July: Examples: DSARs - access requests (where I've extracted all examples from the EDPB's guidelines and ICO's website)
- 3 July: Final-final (!) version of the Art. 15 access request flowchart
- 18 June:
Art. 15 access request flowchartand CJEU case-law overview - 14 June: CJEU ruling C-487/21 Österreichische Datenschutzbehörde v CRIF (right to copy)
- 2 June: Introduction, Art. 15 elements table, CJEU ruling C-579/21 Pankki
Introduction
The EDPB's CEF action this year is the Right of access (external links below), making it the perfect time to do this topic page and a 1-page summary of their guidelines.
I'll update this page progressively and bump it with each addition. This way, I can share key insights as I get them done—without overwhelming you with a massive topic page all at once.
Art. 15 elements table
Here's my revised version of the EDPB's Art. 15 diagram from pages 11-12 of their Guidelines:
...
💡Note from Rie: I shared the first version of this on LinkedIn. The final one includes a column with all relevant CJEU rulings mapped to every Art. 15 element. There's more to this topic page, but I hope this gives you an impression of what to expect if you join.